首页> 专题专栏> 公示公告
宝鸡市医疗器械网络销售备案公示2026年(第1期)
发布时间:2026-01-23 15:41
来源: 宝鸡市市场监督管理局
X
市政府门户网站提醒您:

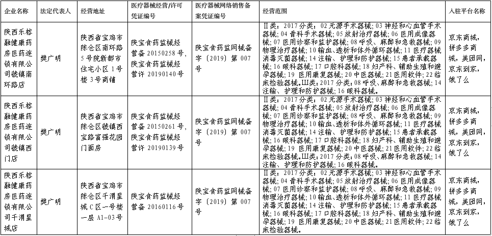
根据《医疗器械监督管理条例》《医疗器械经营监督管理办法》和《医疗器械网络销售监督管理办法》等规定,陕西乐榕融健康药房医药连锁有限公司虢镇南环路店3家企业的医疗器械网络销售备案信息予以公示(首次备案)。

宝鸡市市场监督管理局

2026123