中央人民政府门户网站
陕西省人民政府
部门导航
繁体
无障碍
智能机器人
长者模式
登录个人中心
退出
无障碍
智能机器人
长者模式
个人中心
简体
宝鸡市生态环境局
搜索
无障碍
智能机器人
个人中心
繁体
部门首页
工作动态
互动交流
政务服务
专题专栏
返回主站
首页
>
专题专栏
>
行政处罚
>
眉县
首页
>
部门频道
>
宝鸡市生态环境局
>
专题专栏
>
行政处罚
>
眉县
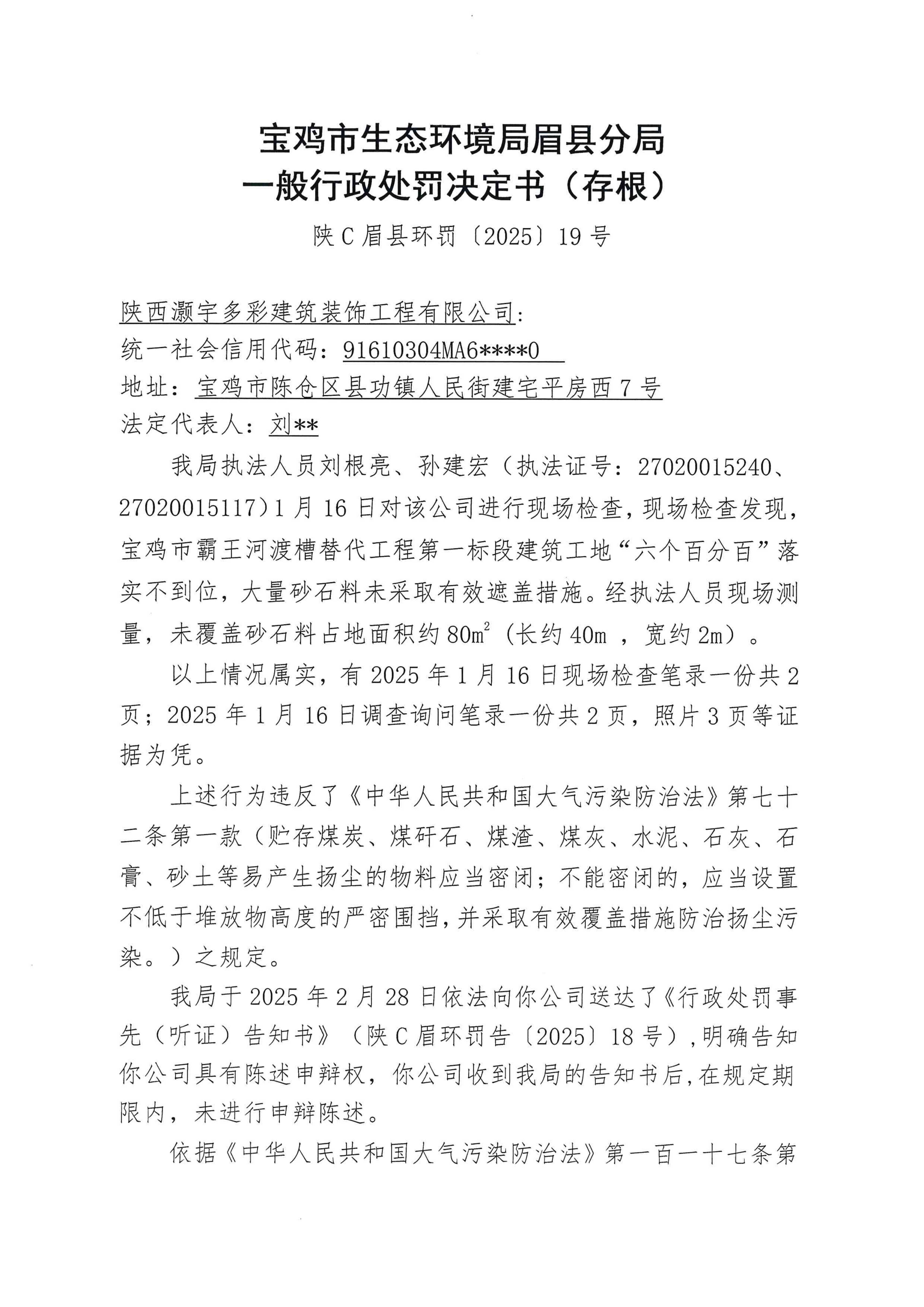
陕西灏宇多彩建筑装饰工程有限公司
发布时间:2025-06-24 11:45
来源:
宝鸡市生态环境局
分享:
X
市政府门户网站提醒您:
附件下载
关联政策
关联资讯
扫一扫在手机打开当前页